簽約事宜,有哪些要注意

11月底由立法院三讀通過的《租賃住宅市場發展及管理條例》, 鼓勵房東將房子委託包租、代管業者,在租稅方面給予優惠, 但對於房東、房客最相關的簽約事宜,有哪些要注意的呢? 第一,押金不得超過2個月租金總額,第二, 房東在簽約時應說明租賃期間房東負責修繕的項目及範圍。 若...

【專題專案】溪洲聚落蝶變 從違章建築華麗轉身為永續家園

2021/08/14 20:25

原民會主委夷將Icyang今(14)日訪視溪洲聚落。(原民會提供)

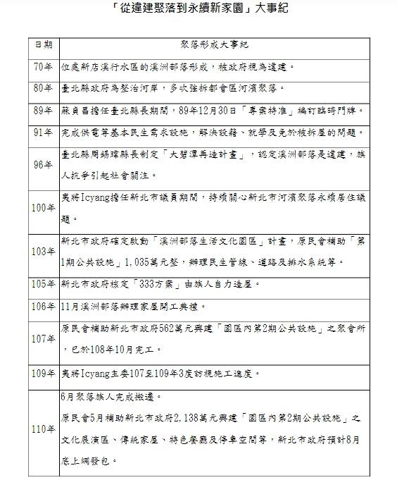
〔財經頻道/綜合報導〕30年前被視為違章建築的新店溪行水區的原住民群居聚落,如今已變身為美麗的永續家園。原民會主委夷將Icyang今(14)日訪視溪洲聚落,關心家屋及公共設施工程進度,以了解族人居住上的實際需求。

回顧新北市都會區原住民族群居聚落的發展歷程,夷將Icyang強調,30年前新店溪行水區的原住民群居聚落,被視為違章建築,屢次拆除族人家屋。為解決族人基本生活需求,在89年間擔任台北縣政府原住民族行政局局長時,建議時任縣長蘇貞昌,從人道關懷的立場,突破法令限制,以「專案特准」方式為家戶編訂門牌,解決族人設籍、就學及供電等基本民生問題。

溪洲聚落家屋。(原民會提供)

夷將Icyang指出,100年擔任新北市議員期間,持續關心新北市河濱聚落就地永久安遷議題,透過不斷質詢,促使新北市政府於103年啟動「溪洲聚落生活文化園區」計畫,以及和族人達成「333自力造屋」方案,採公私協力及參與式規劃,家屋由聚落自力造屋;基地的公共設施由原民會全力給予支持,先後補助新北市政府3735萬元整。

夷將Icyang說,溪洲聚落家屋於確保安全原則下,已於距離原居住地約100公尺處興建完成,至未來族人原來居住的地方將騰空,新北市政府運用原民會補助的經費,在原地興建聚落文化展演區域、特色餐廳、阿美族傳統家屋展示及停車空間,營造聚落新意象,原民會將協助新北市政府儘速完工,也會持續協助聚落結合長照、產業、族語教學、文化健康站等資源,讓原住民族文化能在城市立地生根與發展。

溪洲聚落大事紀。(原民會提供)

沒有留言:

張貼留言